学校新闻
统考资讯|2026年湖南省普通高等学校音乐、舞蹈类专业统一考试说明
  各市(州)教育考试院,各县(市、区)招生办公室:
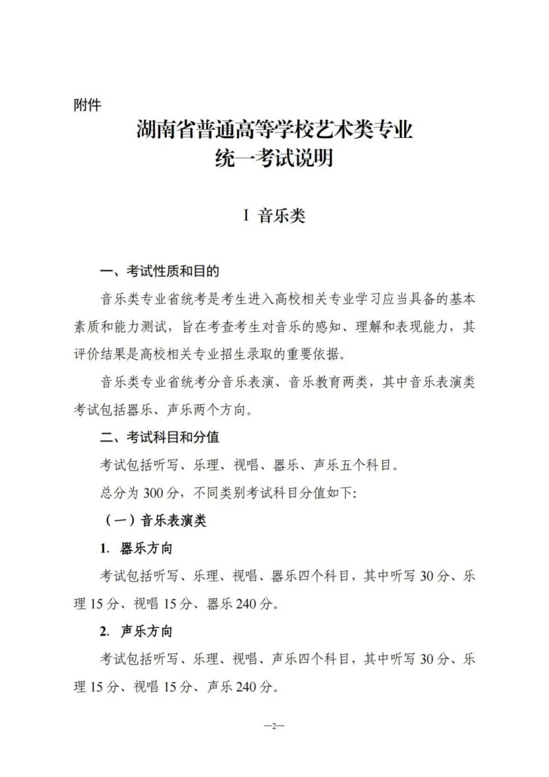
  为做好我省普通高等学校艺术类专业统一考试,进一步明确各专业的考试内容和要求,我院制定了《湖南省普通高等学校艺术类专业统一考试说明》(以下简称《考试说明》),现印发给你们,考生可登录湖南省教育考试院官网http://jyt.hunan.gov.cn/sjyt/hnsjyksy、湖南招生考试信息港http://www.hneeb.cn或“湖南考试招生”微信公众号查询,本《考试说明》自2026年我省普通高等学校艺术类专业统一考试起实施,请认真宣传并通知各高级中学做好备考工作。
  附件:湖南省普通高等学校艺术类专业统一考试说明
  湖南省教育考试院
  2025年4月30日

  来源:湖南考试招生公众号、湖南招生考试信息港
  点击“阅读原文”即可跳转官网链接